欢迎访问暴走户外
客服热线: -

暴走户外

玩户外,来暴走,白菜价

五一假期!动车往返!随时截止报名【婺望三清5天】第一仙峰三清山、婺源篁岭古镇、英雄城南昌、瓷都景德镇 [复制链接]

已报名 {{batch.successApplierCount}} | 余位 {{batch.storeCount}}
费用
{{getTotalPrice()}} /人 免费
开始时间
{{batch.startTime|formatStartTime}}
选择批次
{{batch.title}}(¥{{batch.price}}/ {{batch.priceUnitName}}
优惠券
集合地
广东 深圳
目的地
江西 南昌
联系人
小七(长线客服)  18026420834
  • 活动介绍
  • 行程安排
  • 费用说明
  • 注意事项
我要报名>
活动介绍
 活动介绍



长线有50-80元的代金券可领
先领券再下单更优惠哦!

微信搜索【广州暴走村】公众号关注,报名活动不迷路~

报名后记得主动找客服,方便接收出行通知哦

报名默认同意页面内容,请仔细阅读

广州暴走村七七(或加微信号:gzdfhw5)

(长线咨询请添加客服七七微信)

温馨提示:报名请务必提前咨询客服是否有余位,确定报名成功后再买大交通!!!

VIP小包团独立定制~随时可出发~如需报名或咨询请私聊客服!!

该线路与深圳欢行国际旅行社有限公司拼团!












行程安排









费用说明

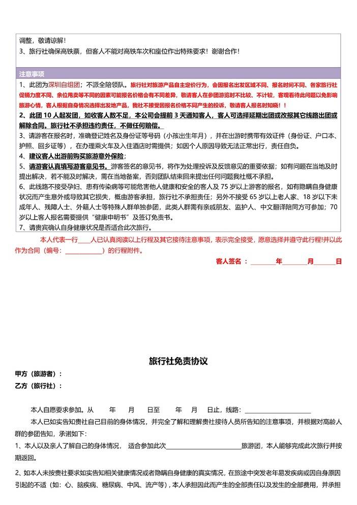
退改规则:
​提前10天以上退出不扣费,如出了动车票需要协助退票,如动车票涉及到抢票需扣相应服务费
提前7-9天退出,扣总团费20%,需要协助退动车票
提前4-6天退出,扣总团费40%,需要协助退动车票
提前1-3天退出,扣总团费60%,需要协助退动车票
当天退出的,只能退回程动车票,其他费用不退






注意事项

最近报名

咨询留言

正在加载留言数据...
      邀请码
      ×
      {{errorCodeText}}
      优惠券
      ×
      {{el.discountedPrice}}
      会员专享
      新用户专享
      普通用户专享
      所有用户可用
      无门槛限制
      满{{el.fullAmount}}元使用
      截至{{el.fixedDate|date('yyyy-MM-dd HH:mm')}}
      领取之日{{el.expiredDays}}天内有效
      立即领取 已领取
      开通会员
      ×
      • 支付宝
      • 微信
      0
      相关推荐